Problem
The existing LMS website was outdated, unengaging, and difficult to navigate. Key issues included mobile inaccessibility, unstructured content, a disorganized interface hindering student engagement and learning outcomes.

The Wandering Raven
COMPANY
The Wandering Raven
SECTOR
E-learning
WHAT DOES THE COMPANY DO
EdTech startup offering a creative writing platform for students aged 8–18
The existing LMS website was outdated, unengaging, and difficult to navigate. Key issues included mobile inaccessibility, unstructured content, a disorganized interface hindering student engagement and learning outcomes.
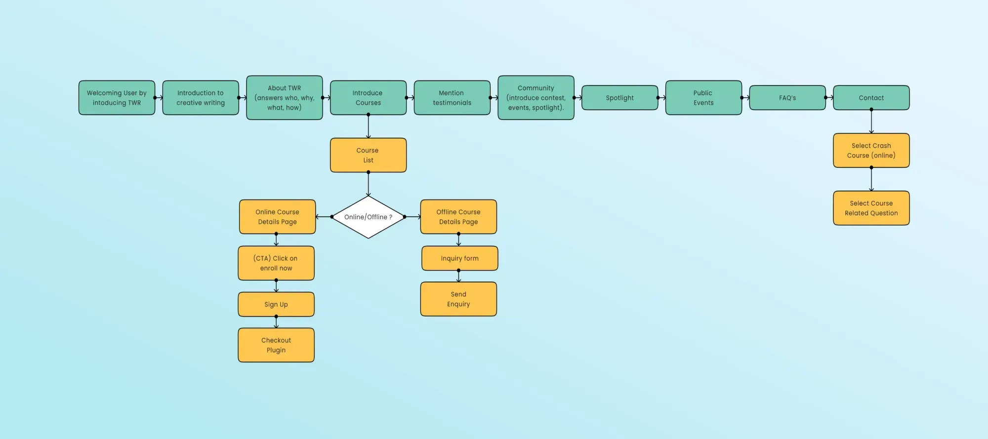
Redesigned the platform with intuitive navigation, gamification, interactive exercises, community tools, and Moodle LMS integration for an engaging, user-friendly e-learning experience.
The Wandering Raven, an early-stage EdTech startup, approached us with a vision to establish themselves as the go-to platform for creative writing. Their existing basic Moodle Learning Management System (LMS) website needed a transformation into a seamless and engaging online learning experience. We took on the challenge and redesigned the platform to incorporate interactive elements, gamification features, and community-building tools. With captivating writing prompts, interactive exercises, and peer feedback mechanisms, students now embark on an inspiring writing journey. Discussion forums, live chat sessions, and virtual writing workshops foster a sense of community, while personalized progress tracking and achievement badges motivate students to excel. The result is a vibrant and playful platform that ignites creativity and nurtures aspiring writers.
Interviewing the educators at TWR and a sample group of the target audience was an integral part of the UX research that we conducted. It helped us understand from the eyes of the mentor, their problems, and the student’s what experience they were hoping to get out of a Moodle LMS eLearning experience. We started devising a strategy along the same lines.
We began the process with comprehensive UX research, conducting interviews with educators and a sample group of the target audience to understand their needs and challenges. A thorough audit of the existing website revealed areas for improvement, including:
We began with a heuristic evaluation of the existing website and discovered that it lacked visual appeal, a learner-centric UX and predictability which were barriers to attracting the target audience.
Being a website primarily for users aged 8 – 18 years, it was essential that it have predictability in interactions, search and navigation etc. that would help make the eLearning experience more engaging. Without an engaging experience, it is difficult to expect users of a young age group to be engrossed in the experience TWR was offering with the help of Moodle LMS.
Nothing disinterests a user as much as difficulty in finding the next step on their path to betterment. Being an EdTech platform for users aged 8 – 18 years, it was very important that TWR’s content organization be updated to have a more ideal information grouping and prioritization.
When TWR approached us, they already had a website but were not happy with it. We could see right away that their issues stemmed from the website having an uneven, non-intuitive and obtrusive interface.
Community activities are always more fun than individual ones and one of the things TWR was lagging in was trying to bring their users together as a community and creating a playful and gamified experience especially since their primary user age group was 8 – 18 years.
Information Architecture was an influential aspect we wanted to focus on because as an eLearning platform for users aged 8 – 18 years, it was important that it be intuitive and user friendly to ensure that users did not have to spend too much time searching for the information they were looking for.
TWR gave us the creative freedom to explore various options keeping their goals in mind. They wanted us to make the user feel as if they were a wanderer, meandering through the magical lands discovering things that were unseen to the human eye until now. We weaved a story to ensure the end-user would be involved in it endlessly.
TWR had told us how they wanted to use quirky and mystical creatures. We started drawing up characters that would fit the bill and conjured up beasts so peculiar that they would end up being mascots for TWR.
We catered to the clients time and budgetary constraints and decided to take the hybrid wireframing route. Our UX team worked cohesively with the content and the digital team to help bring into reality the client’s visualisation.
The client being intimately involved in the page schematic process helped us to better arrange elements on the website in accordance with the needs of the target audience while also maintaining transparency which allowed the client to reevaluate their ideas from a fresh perspective.
The prototyping helped affirm the client’s beliefs in their ideas and our execution, which helped us in expediting the process of finalising the eLearning website design.
We were elated when the client asked to reimplement the Moodle LMS integration on their eLearning website.
Our objective was to create an engaging, intuitive and accessible EdTech system to deliver meaningful, measurable results. We did so by installing some essential plugins and doing a smart configuration and custom theming of the Moodle LMS to fit right into our client’s eLearning platform.
We reduced our client’s burden by taking away their pain of installing, customizing, integrating and supporting the Moodle system on their site so that they were free to focus on creating quality content.
The finished product is intuitive and user-friendly. The site's unique look and feel is also noteworthy. Tcules Infotech's team invests in their clients and their visions. Customers can expect a seamless engagement with their team.
Trishanya Raju
Founder, The Wandering Raven
The optimised platform now features captivating writing prompts, interactive exercises, and peer feedback mechanisms to inspire students on their writing journey. Discussion forums, live chat sessions, and virtual writing workshops foster a vibrant community, while personalised progress tracking and achievement badges motivate students to excel.
Key features of the optimised e-learning platform include:
The result is a user-friendly, visually appealing, and highly engaging e-learning platform that nurtures the creativity of young writers. By reducing the client's burden of platform management, we enabled The Wandering Raven to focus on delivering high-quality content and an exceptional learning experience.